Nexeed
    • Introduction
    • User manual
      • Operational routines
        • Meetings: daily morning round
        • Prepare dashboard
        • Prepare daily morning round
        • Perform daily morning round
      • Safety
        • Display details of a safety event
        • Add safety event
        • Edit safety event
        • Delete safety event
    • Operations manual
      • Overview
      • System architecture and interfaces
      • System requirements
        • Resource requirements per pod
      • Migration from previous versions
      • Setup and configuration
        • Helm configuration
        • Service to service configuration
        • Recommendations
      • Start and shutdown
      • Regular operations
      • Failure handling
      • Backup and Restore
      • Logging and monitoring
      • Known limitations
Operational Routines
  • Industrial Application System
  • Core Services
    • Block Management
    • Deviation Processor
    • ID Builder
    • Multitenant Access Control
    • Notification Service
    • Ticket Management
    • Web Portal
  • Shopfloor Management
    • Andon Live
    • Global Production Overview
    • KPI Reporting
    • Operational Routines
    • Shift Book
    • Shopfloor Management Administration
  • Product & Quality
    • Product Setup Management
    • Part Traceability
    • Process Quality
    • Setup Specs
  • Execution
    • Line Control
    • Material Management
    • Order Management
    • Packaging Control
    • Rework Control
  • Intralogistics
    • Stock Management
    • Transport Management
  • Machine & Equipment
    • Condition Monitoring
    • Device Portal
    • Maintenance Management
    • Tool Management
  • Enterprise & Shopfloor Integration
    • Archiving Bridge
    • Data Publisher
    • Engineering UI
    • ERP Connectivity
    • Gateway
    • Information Router
    • Master Data Management
    • Orchestrator

Nexeed Learning Portal

  • Operational Routines
  • Operations manual
  • System architecture and interfaces
preview 2026.01.00

System architecture and interfaces

General Deployment View

  • interfaces inbound / outbound incl. protocols and ports (incl. infos if it can be configured or not)

  • connections between containers

  • connections between containers to external systems (other modules, IT Services, OT Services)

System overview

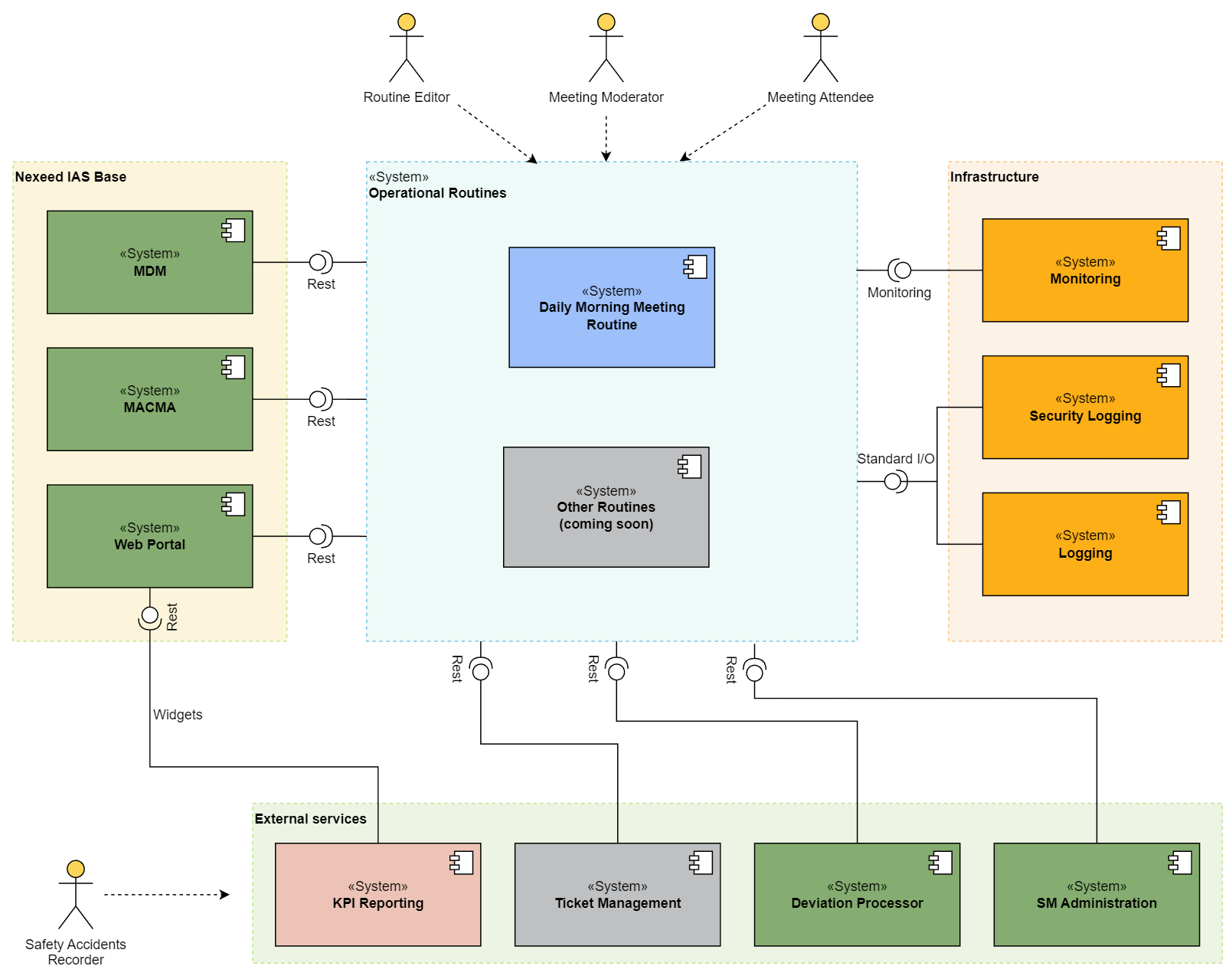
The communication with other Shopfloor Management modules is shown in the next image:

02 Communication with other SM modules

Network connections overview

Source Destination Protocol

Operational Routines

MACMA

https

Operational Routines

Portal

https

Operational Routines

MDM

https

Operational Routines

Deviation Processor

https

Operational Routines

Shopfloor Management KPI Reporting

https

Operational Routines

Shopfloor Management Administration

https

Operational Routines

RabbitMQ

AMQP 0.9.1 with TLS

Operational Routines

RDBMS

TCP/IP with SSL

Contents

© Robert Bosch Manufacturing Solutions GmbH 2023-2025, all rights reserved

Changelog Corporate information Legal notice Data protection notice Third party licenses