System Overview
Functionality
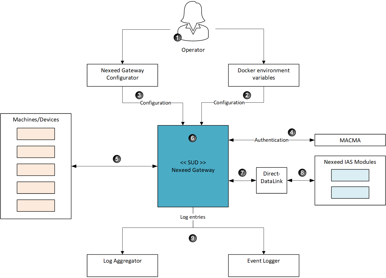
The following overview illustrates the functional principle using the example of a cloud environment.
| External actuator | Description |
|---|---|
Nexeed Industrial Application System modules |
The Nexeed Industrial Application System modules execute their domain-specific use cases. The Nexeed Industrial Application System modules receive HTTPS requests from the DirectDataLink module. These requests are processed synchronously and sent back to DirectDataLink with HTTPS responses. The orchestrator is integrated into the DirectDataLink module to receive and respond to the HTTPS requests internally. |
MACMA |
All modules must use this module to authenticate and authorize users and access the secured API of other modules. MACMA is used by the Gateway module for authentication and authorization of connection configuration clients. |
DirectDataLink |
The DirectDataLink module acts as a special gateway because it supports the OpConXml, Open Production Protocol (OPP) and Production Performance Management Protocol (PPMP) protocols. These protocols are used in many MES operational environments. |
Machines/Devices |
Machines or devices, hereinafter stations, that can communicate directly with the Gateway module |
Gateway configurator |
Set up connection settings and start the Gateway module online |
Configuration
The user <1> defines the configuration parameters <1>. Within a cloud environment, the configuration parameters are set as environment variables. In an on-premise environment, however, they are deployed in JSON format. It is important to note that these parameters remain consistent once the service is started.
Connection settings
The station communicates with the gateway via a special South Side protocol. This requires additional configuration parameters. These parameters can be prepared by the Gateway configurator and then forwarded <3> to the Gateway module using REST endpoints. For authentication purposes, Gateway uses the data received in the configuration request to check the identity of the Gateway configurator via MACMA <4>.
Station gateway interface
The interface <5> between stations and the Gateway module is bidirectional. The process communication must be started from a station. When the Gateway module receives a request message from a station <8>, Gateway makes it easier to forward this request message to external Nexeed Industrial Application System services based on the specified configuration. Forwarding takes place via the DirectDataLink <7> module.
|
External Nexeed Industrial Application System services are services that can communicate with the DirectDataLink module, such as tool and material management or status monitoring. |
After the request message is processed, the external Nexeed Industrial Application System services send a response message <8>. This response message is returned to Gateway via the DirectDataLink <7> module. Nexeed Gateway forwards the response message to the station <5> from which the request message originated.
Logging and Monitoring
Log entries <9> are sent to the log collector in the cloud environment throughout the query and response process.
Communication types and protocols
Communication between a station and the Gateway module can take place via the OPC UA or TCP communication protocols.
| Output Type | Description | Communication protocol | Bidirectional |
|---|---|---|---|
OPC UA Single Mapping |
OPC UA using the single mapping of OPC UA components |
OPC UA |
No |
OPC UA Fixed Structures |
OPC UA using fixed structures according to the definition in the OPC UA interface 3.0 |
OPC UA |
Yes |
OpConXml |
OpConXml messages (requests and responses) according to the OpConXml specification |
TCP |
Yes |
Technical background
South Side
Various South Side communication patterns are available for connecting stations (machines and devices) to the Gateway module ( Communication types and protocols ).
North Side
The message type for North Side communication is OpConXml if communication takes place via DirectDataLink.
The communication protocol for the Gateway and DirectDataLink modules is a TCP socket.
Gateway configurator
After starting, the Gateway service attempts to retrieve the last active configuration of the connector based on the saved metadata.
If the metadata does not exist or information about the last active configuration is missing, the connectors are not initialized. If the connectors are not initialized, the configuration must be saved and activated via the REST endpoints of the configuration controller via the Gateway Controller (NGC).
|
For details on setting up the connector configurations, see the documentation for the Gateway Controller. |
The configuration controller provides a number of endpoints for managing configurations for different clients.
Overview of the communication process

