Nexeed
    • Introduction
    • System Overview
    • Getting started
    • How-tos
      • OPP templating
      • Supported protocols
      • Performance testing
    • API documentation
      • HTTP API
        • Configuration Controller API
        • Diagnostic Controller API
        • Info Controller API
      • Event API
        • Solace (ProMaster) API
        • OPC-UA machine interface
        • OpCon.XML machine interface
    • Glossary
Gateway
  • Industrial Application System
  • Core Services
    • Block Management
    • Deviation Processor
    • ID Builder
    • Multitenant Access Control
    • Notification Service
    • Ticket Management
    • Web Portal
  • Shopfloor Management
    • Andon Live
    • Global Production Overview
    • KPI Reporting
    • Operational Routines
    • Shift Book
    • Shopfloor Management Administration
  • Product & Quality
    • Product Setup Management
    • Part Traceability
    • Process Quality
    • Setup Specs
  • Execution
    • Line Control
    • Material Management
    • Order Management
    • Packaging Control
    • Rework Control
  • Intralogistics
    • Stock Management
    • Transport Management
  • Machine & Equipment
    • Condition Monitoring
    • Device Portal
    • Maintenance Management
    • Tool Management
  • Enterprise & Shopfloor Integration
    • Archiving Bridge
    • Data Publisher
    • Engineering UI
    • ERP Connectivity
    • Gateway
    • Information Router
    • Master Data Management
    • Orchestrator

Nexeed Learning Portal

  • Gateway
  • Getting started
1.8.1 1.8.0

Getting started

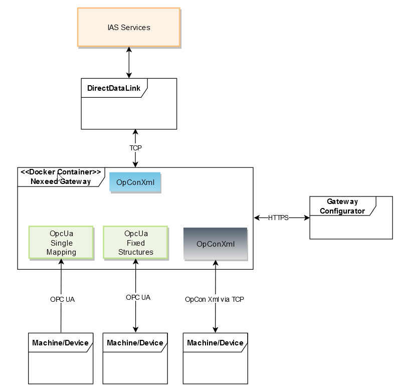
For seamless integration and interaction, machine programmers need to be familiar with the different types of communication protocols supported by the module. This understanding is pivotal in ensuring that the machine’s interface is appropriately set up to meet the requirements of the selected protocol.

TechnicalContext

For an in-depth understanding of the mentioned protocols, developers are advised to refer to the System Architecture and Interfaces section in the operations manual. When the GatewayModule operates, it communicates with the machinery through OPC UA/ OpCon XML entirely autonomously. Since it is not possible to map XML in its full diversity, the telegrams generated through OPC UA need to be simplified. This interaction happens through a predefined set of structural variables.

Set up the machine

Message Type Description bidirectional

OPC UA Fixed Structures

OPC UA using fixed structures as defined in Nexeed OPC UAInterface Interface 3.0

yes

OPC UA Single Mapping

OPC UA using single mapping of OPC UA items

no

OpConXml

OpConXml messages (requests and response) as defined in OpConXml specification

yes

OPC UA Fixed Structures

In the Fixed Structures mode, the machine programmer is expected to prepare specific structures on the OPC UA server. This ensures standardized communication and data retrieval. The Gateway’s functionality supports the combination of EventNo and EventSwitch to communicate with MES/IAS Modules. For the 'Event', its initial three digits denote the type of telegram, and the remaining four digits indicate the 'EventSwitch'. These can be combined to utilize a specific command of the MES/IAS module.

Event EventNummer EventSwitch Description

140

140

-1

Default DataDownloadRequired (without specific EventSwitch)

1400030

140

0030

DataDownloadRequired for Order Management Module GetOrder command

Since Fixed Structure offers a simplified interface between machine and MES/IAS, not all the functions that are possible in the XML specification are available. It provides a more straightforward interface bridging the machine and MES/IAS therefore not every capability defined in the XML spec is accessible. Yet, you can always introduce more telegrams.

For an in-depth understanding of the functionality and how to implement it using the V3.0 structure, refer to the "OPC UA Interface_3.0" document.

OPC UA Single Mapping

The Single Mapping mode allows developers to deviate from the predefined structures and map the required communication variables to existing PLC (Programmable Logic Controller) variables. This can be particularly useful for existing systems where you don’t want to modify the PLC program or for controllers that could represent the gateway communication logic but don’t support complex structures.

Moreover, this tool enables the utilization of existing counters or pulse counters to directly generate partProcessed messages. A crucial prerequisite for this is a thorough understanding of the internal logic and the significance of the existing variables. This information must be acquired before integration. To assist in this process, there’s the "MAE_Mapping_Template.xls" template, provided to the MAE supplier during an engineering assignment for completion.

Set up the Gateway configuration

The Gateway Connector requires a configuration that should be prepared using the Nexeed Gateway Controller (NGC). This configuration includes details about the OPC UA server, machine-side structures (V2/V3), the protocols to be applied, types of IAS modules, and more. For an in-depth explanation, consult the NGC Documentation.

Activate the Gateway configuration

The gateway needs the right configuration to communicate with the machine through the designated connector. If the configuration controller cannot find the latest connector configuration from the stored meta-data, the connectors won’t initialize. In such scenarios, configurations must be saved and activated via the REST endpoints of the configuration controller, either using NGC or another client.

Contents

© Robert Bosch Manufacturing Solutions GmbH 2023-2025, all rights reserved

Changelog Corporate information Legal notice Data protection notice Third party licenses